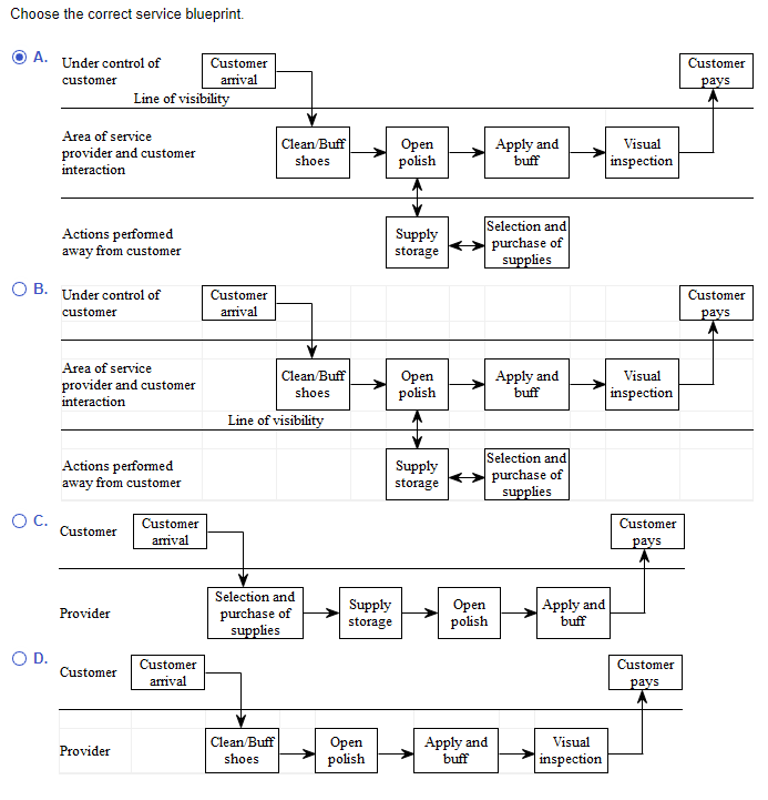
Question: Prepare a service blueprint for a shoe shine using the steps shown. Customer arrival Clean/Buff shoes Open polish Apply and buff Visual inspection Customer pays
Prepare a service blueprint for a shoe shine using the steps shown.
Customer arrival
Clean/Buff shoes
Open polish
Apply and buff
Visual inspection
Customer pays
Supply storage
Selection and purchase of supplies

Step by Step Solution
There are 3 Steps involved in it
1 Expert Approved Answer
Step: 1 Unlock
Question Has Been Solved by an Expert!
Get step-by-step solutions from verified subject matter experts
Step: 2 Unlock
Step: 3 Unlock
