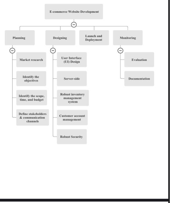
Question: (Project Management) toyotesla network diagram&WBS are provided, create the same method of network diagram for the other WBS (E-commerrce). - Network Diagram : E-commerce Website
(Project Management)
toyotesla network diagram&WBS are provided,
create the same method of network diagram for the other WBS (E-commerrce).


- Network Diagram : E-commerce Website Development
Step by Step Solution
There are 3 Steps involved in it
1 Expert Approved Answer
Step: 1 Unlock
Question Has Been Solved by an Expert!
Get step-by-step solutions from verified subject matter experts
Step: 2 Unlock
Step: 3 Unlock
