Question: Pseudocode Problem Description: Write a program that opens a Customer Loan Account(s) and then outputs a formatted (Section 4.6) representation of the Customer's Loan

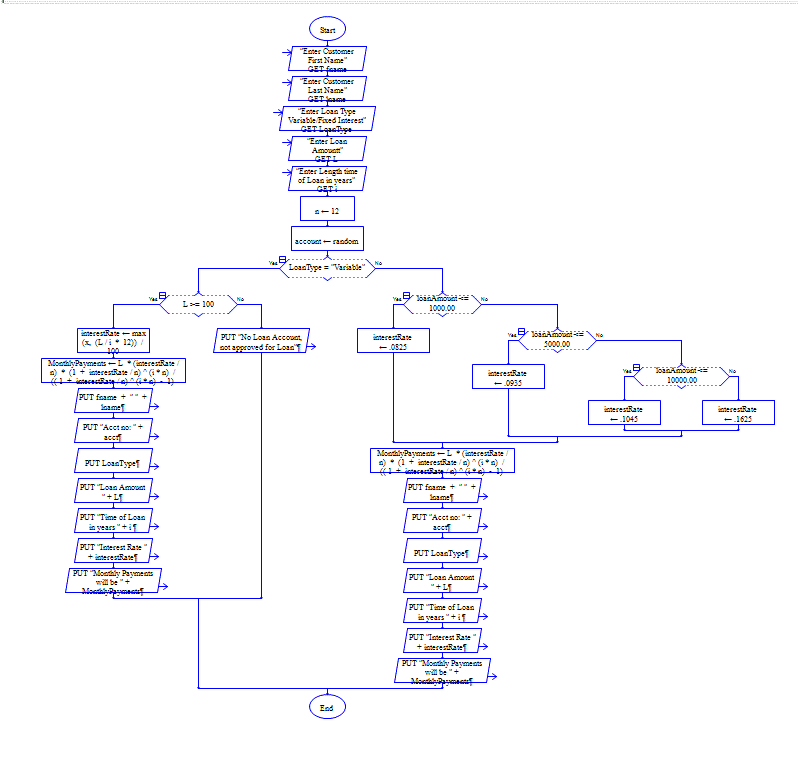
Pseudocode Problem Description: Write a program that opens a Customer Loan Account(s) and then outputs a formatted (Section 4.6) representation of the Customer's Loan Accounts Information. get input for: name (first and last), type of account they want to open (Variable or Fixed interest rate), Loan amount, time of loan in years (i). use the Math.random() method to generate the bank Account number(s) (refer to section 4.2.5) set the Fixed interest Rate based on the Loan Amount: over 0-$1,000.00 (inclusive) -> interest rate = .0825; $1,000.01 - $5,000.00 (inclusive) -> interest rate = .0935; $5,000.01 - $10,000.00 (inclusive) -> interest rate = .1045; anything over $10,000.00 -> interest rate = .1625. set the Variable interest Rate based on the following: the maximum between (1) a random number generated between 5 and 15, and Loan Amount/(i * 12 * 10), take that maximum value and divide by 100 to arrive at the variable interest rate initially for the Loan. Math max() method (section 4.2.4) ---- Calculations are all the same---- Monthly Payment = L x INTEREST RATE 12 (1+ INTERESTRATE i xn INTERESTRATE + - 1 Output all the account information: Customer name (format to all CAPS - reference table 4.7), account number, type of Loan account (Variable/Fixed), Loan Amount, time of loan in years (i), and Monthly payment. *Note: we no longer need to compute totalAmountof Loan or Totallnterest because since we now have a VARIABLE loan option we cannot compute these totals as the interest rate changes with the market over the lifetime of the loan. interestRate-max (x(L/i 12)) / MonthlyPayments-L* (interestRate a) *(1+interestRate/) (*) interestRay/n)^(190) - 1) PUT foame loame PUT "Acct no: "+ acc PUT LoanType PUT "Loan Amount L= 100 Start "Enter Customer First Name" GET forme "Enter Customer Last Name" "Enter Loan Type Variable Fixed Interest" GETLqipe "Ester Loan Amount "Ester Length time of Loan in years" -12 account-random LoanType="Variable" PUT "No Loan Account not approved for Loan interestRate -.0825 Joan Amount 1000.00 interestRate -.0935 Monthly Payments-L* (interestRate a) (1+interestRate/n)^(in) / PUT foame loame PUT "Acct no:" acco PUT "Time of Loan in years"+i PUT "Interest Rate +interestRate PUT "Monthly Payments will be "+ PUT LoanType PUT "Loan Amount "+15 PUT "Time of Loan in years "+if PUT "Interest Rate +interestRate PUT "Monthly Payments Monthly Paymen End Amo 5000.00 Y Toan Amount 10000.00 interestRate -1045 interestRate -1625
Step by Step Solution
There are 3 Steps involved in it
Get step-by-step solutions from verified subject matter experts
