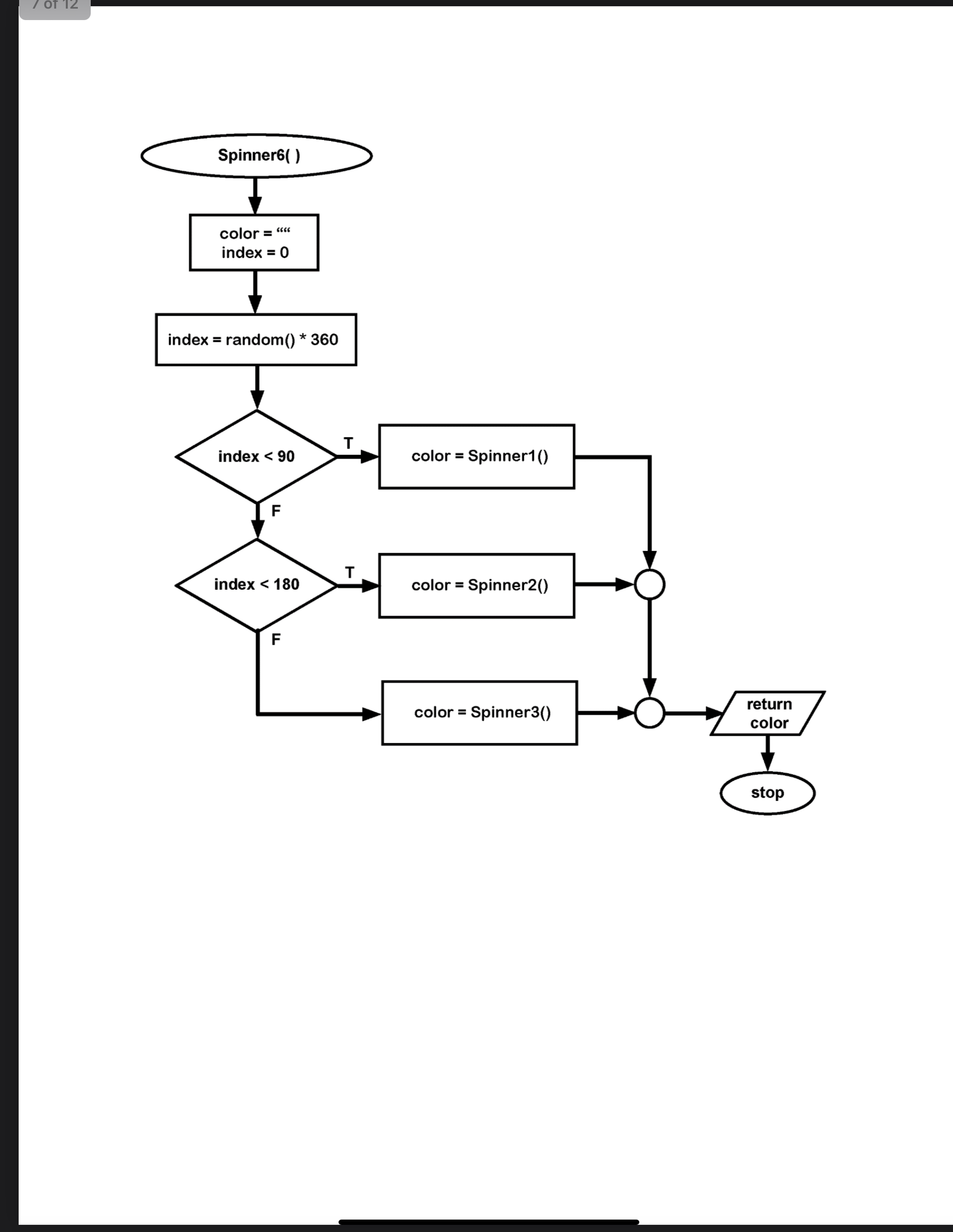
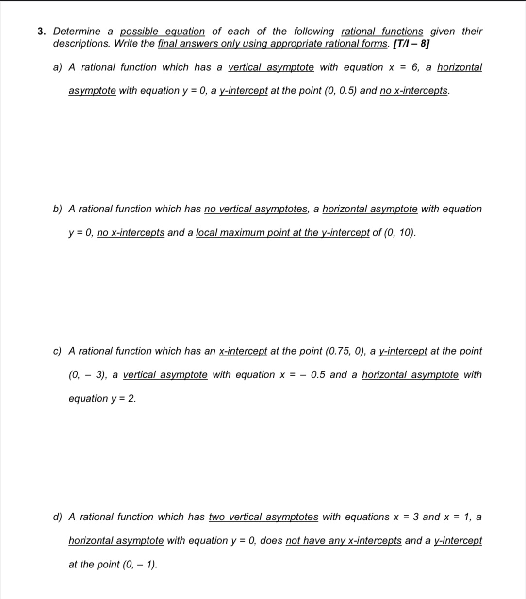
Mathematics Questions and Answers August 20, 2021

Expert-verified solutions to help you succeed

Showing 800 - 900 of 1500
  • 9 / 15