Question: The printer cartridge forecasted demand for the next 10 weeks are; 250, 250, 250, 300, 350, 250, 350, 300, 450 and 250 units. The booked




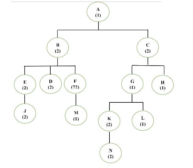
The printer cartridge forecasted demand for the next 10 weeks are; 250, 250, 250, 300, 350, 250, 350, 300, 450 and 250 units. The booked customer orders staring in week 1 are: 250, 350, 120, 220, 200, 180, 160, 160, 300 and 350 units. The quantity on-hand is 100 units and the lead time is 1 week. The bill of materials for the printer cartridge (A) and data from the inventory record are shown in Figure 2 and Table 1 respectively. A B (2) C (2) E (2) D (2) F (72) G (1) H (1) J (2) M (1) K (2) L (1) N (2) Data category B C D E F G 11 J K L M Lot-sizing rule POQ, FOO 600 units P-3 weeks 400units POO 4weeks L4L L4L POQ, P-3weeks L4L P00-2 weeks FOQ- 300units POQ, P-Sweeks FOQ-500 units Lead time I week 2 weeks 1 weeks 2 weeks 3 weeks 2 weeks I week 2weeks 2weeks 2 weeks I week 2 weeks Schedule receipts 400 units Week 2 400 units, week3 1000units 200 units, Week 2 Week 3 400units weckt 2500 units Weck4 600 units week! 300 units, weck 6 300 units weck2 Beginning inventory 100 units 150units 300units 1500units 4SOunits SO units 300units 2000units 200units SOOunist 250units 400 units b) Develop the material requirements plan for items G. Hint: you need to develop the material requirements plan for items which at higher level than item G [30 marks)
Step by Step Solution
There are 3 Steps involved in it
1 Expert Approved Answer
Step: 1 Unlock
Question Has Been Solved by an Expert!
Get step-by-step solutions from verified subject matter experts
Step: 2 Unlock
Step: 3 Unlock
