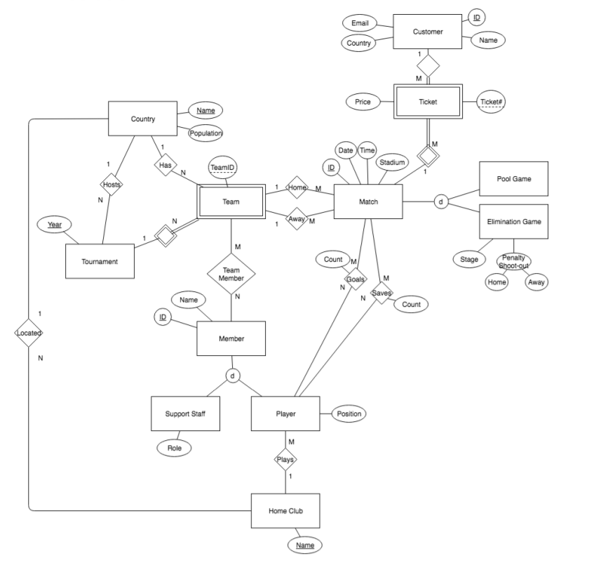
Question: Use the information above to write SQL queries for the following questions: 1. Find all the French players linked to an English club team 2.


Use the information above to write SQL queries for the following questions:
1. Find all the French players linked to an English club team
2. Rank the teams by the number of support staff attending the 2018 World Cup
3. Find the names & number of goals saved by all players
4. Find the game that sold the most tickets
Price Ticket Tiket# Country Date XTime Stadium TeamID Pool Game Match Elimination Game Count M Stage Member Away Count Member Support Staff Player Home Club Price Ticket Tiket# Country Date XTime Stadium TeamID Pool Game Match Elimination Game Count M Stage Member Away Count Member Support Staff Player Home Club
Step by Step Solution
There are 3 Steps involved in it
Get step-by-step solutions from verified subject matter experts
