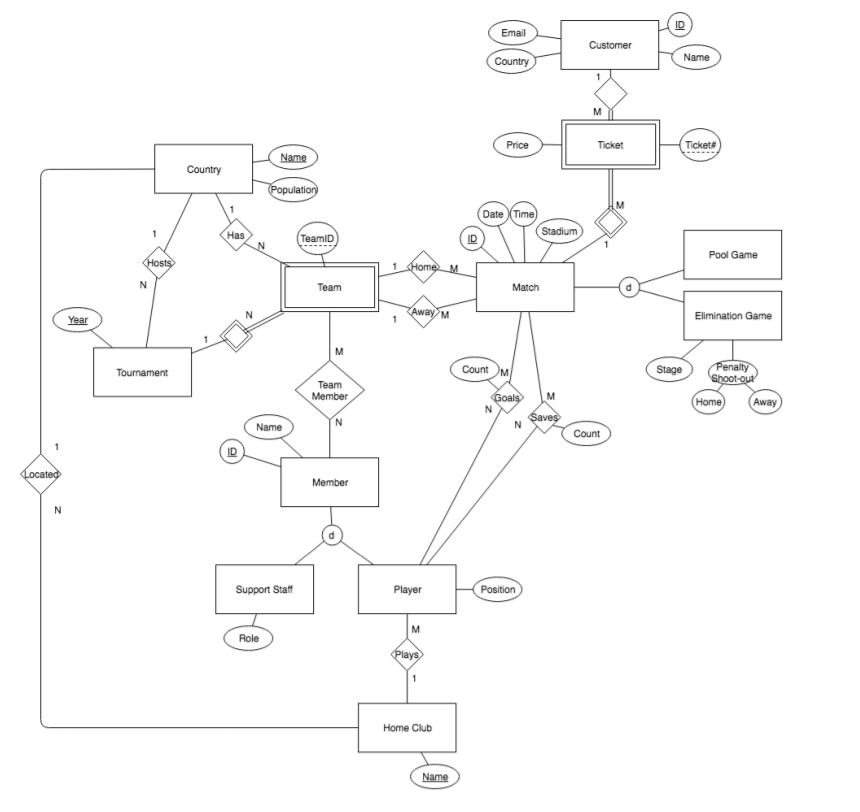
Question: Use the information above to write SQL queries for the following questions: 1. Find the game that sold the most tickets 2. Find the player


Use the information above to write SQL queries for the following questions:
1. Find the game that sold the most tickets
2. Find the player who scored the most goals in elimination games
3. Find countries that have played in all World Cups
4. Find players who have scored goals in all of England's games
Price Ticket Tiket# Country Date XTime Stadium TeamID Pool Game Match Elimination Game Count M Stage Member Away Count Member Support Staff Player Home Club
Step by Step Solution
There are 3 Steps involved in it
Get step-by-step solutions from verified subject matter experts
