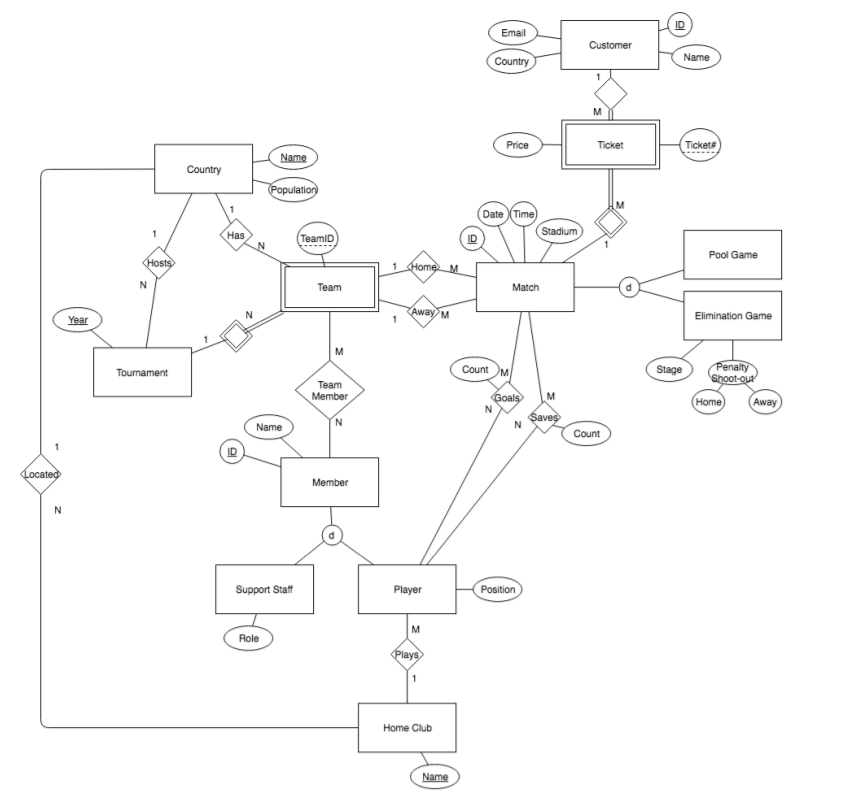
Question: Using the information above, write the following SQL queries: 1. Find all the French Players that played in the 2018 World Cup 2. Find the


Using the information above, write the following SQL queries:
1. Find all the French Players that played in the 2018 World Cup
2. Find the players that have never scored a goal
3. Find all the pool games played by host countries
4. Find all the French players linked to an English club team
5. Rank the teams by the number of support staff attending the 2018 World Cup
6. Find the names & number of goals saved by all players
7. Find the game that sold the most tickets
8. Find the player who scored the most goals in elimination games
9. Find countries that have played in all World Cups
10. Find players who have scored goals in all of England's games
Price Ticket Tiket# Country Date XTime Stadium TeamID Pool Game Match Elimination Game Count M Stage Member Away Count Member Support Staff Player Home Club
Step by Step Solution
There are 3 Steps involved in it
Get step-by-step solutions from verified subject matter experts
