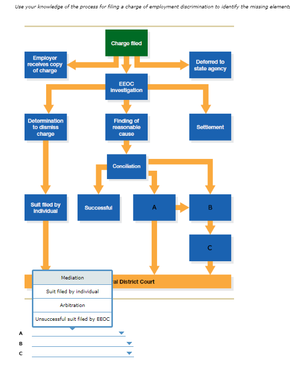
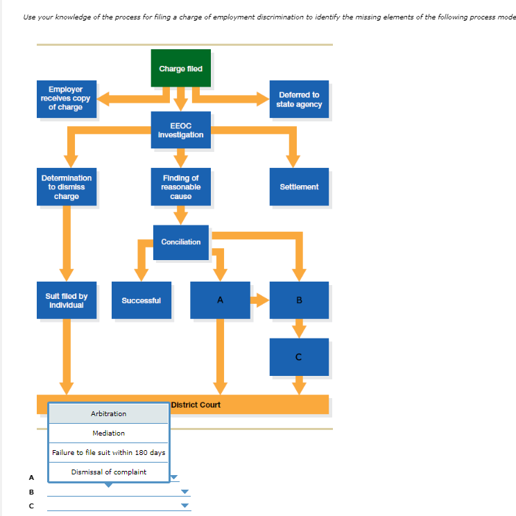
Question: Use your knowledge of the process for filing a charge of employment discrimination to identify the missing elements Charge filed Employer receives copy of charge



Step by Step Solution
There are 3 Steps involved in it
1 Expert Approved Answer
Step: 1 Unlock
Question Has Been Solved by an Expert!
Get step-by-step solutions from verified subject matter experts
Step: 2 Unlock
Step: 3 Unlock
