Question: Using the information above, write the following SQL queries: 1. Find all the French Players that played in the 2018 World Cup 2. Find the


Using the information above, write the following SQL queries:
1. Find all the French Players that played in the 2018 World Cup
2. Find the players that have never scored a goal
3. Find all the pool games played by host countries
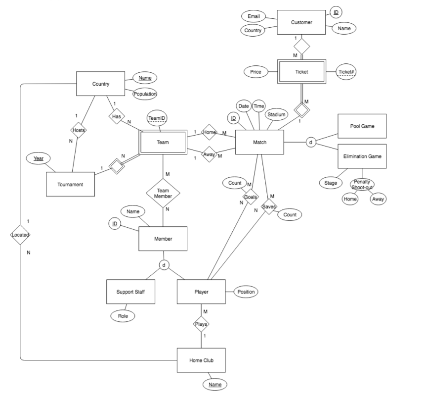
COUNTRY[Name, Population] TOURNAMENT[Year, Country] TEAMIYear ID. Country] MEMBER[ID, Name] HOMECLUB[Name, Countryl SUPPORTSTAFFID, Role] PLAYER[ID, Position, HomeClubName] TEAMMEMBERIYear, TeamID, MemberID MATCHIID, Date, Time, Stadium, HomeYear, HomeTeamID, AwayYear, AwayTeamID] POOLGAME[ID] ELIMINATIONGAME[ID, Stage, HomePenalties, AwayPenalties] GOALS PlayerlD, MatchID, Count] SAVES[PlayerlD, MatchID, Count] CUSTOMER[ID, Name, Email, CountryName] TICKETIMatchID, Ticket#, CustomerID, Price Foreign Keys TOURNAMENT.Country references COUNTRY.Name TEAM.Country references COUNTRY.Name TEAM.Year references TOURNAMENT.Year SUPPORTSTAFF.ID references MEMBERS.ID PLAYER.ID references MEMBERS.ID PLAYER.HomeClubName references HOMECLUB.Name TEAMMEMBER.(Year, TeamID) references TEAM.(Year, TeamID) TEAMMEMBER.MemberID references MEMBER.ID MATCH. (HomeYear, HomeTeamID) references Team.(Year, TeamlD) MATCH. (AwayYear, AwayTeamID) references Team. (Year, TeamID) POOLGAME.ID references MATCH.ID ELIMINATIONGAME.ID references MATCH.ID GOALS.PlayerlD references PLAYER.ID GOALS.MatchID references MATCH.ID SAVES.PlayerlD references PLAYER.ID SAVES.MatchID references MATCH.ID TICKET CustomerlD references CUSTOMER.ID TICKET MatchID references Match.ID
Step by Step Solution
There are 3 Steps involved in it
Get step-by-step solutions from verified subject matter experts
