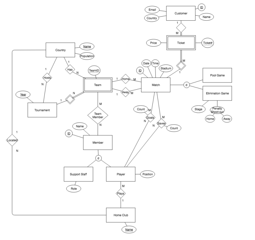
Question: Using the information above, write the following SQL queries: 1. Rank the teams by the number of support staff attending the 2018 World Cup 2.


Using the information above, write the following SQL queries:
1. Rank the teams by the number of support staff attending the 2018 World Cup
2. Find the names & number of goals saved by all players
3. Find the game that sold the most tickets
4. Find the player who scored the most goals in elimination games
5. Find countries that have played in all World Cups
Price Ticket Tiket# Country Date XTime Stadium TeamID Pool Game Match Elimination Game Count M Stage Member Away Count Member Support Staff Player Home Club
Step by Step Solution
There are 3 Steps involved in it
Get step-by-step solutions from verified subject matter experts
