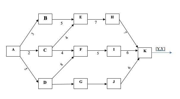
Question: . Using the network below: Define parallel activities identify all the parallel activities and the critical path. How long will the project take to complete?
. Using the network below:
- Define parallel activities
- identify all the parallel activities and the critical path.
- How long will the project take to complete?
IV. State the critical path

H B E 5 3 y A F K [YY 2 4 5 6 6 D G J H B E 5 3 y A F K [YY 2 4 5 6 6 D G J
Step by Step Solution
There are 3 Steps involved in it
Get step-by-step solutions from verified subject matter experts
