Question: Using VHDL language, Quartus Prime software and Intel DE 10-Lite board, you should design, simulate and implement a ATM Machine circuit. The FPGA will be
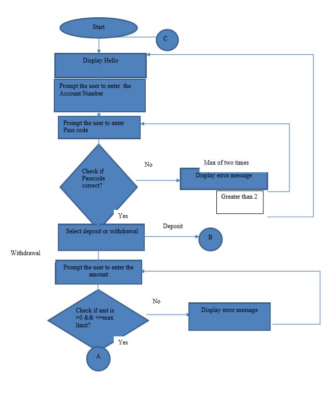
Using VHDL language, Quartus Prime software and Intel DE 10-Lite board, you should design, simulate and implement a ATM Machine circuit. The FPGA will be used to implement the ATM shown in Figure 1.
Instructions:
1. Use the slide switches to enter the amount, account number, to select withdrawal or deposit and the pass code (3 bits each).
2. Store the names of the Users as A, B, C, D, E, F and G for each account number (001 to 111).
3. Store the user name, Acc.no. and pass code in the memory for the seven Users.
4. Use the hex display to display the error messages and for prompting the users to enter information such as Acc.no., Passcode and the amount.
5. Start the system by displaying the word HELLO for 4sec.
6. Display the word USER in the hex display and wait for the user to enter the account number.
7. Give a delay time of 1 min for the user to enter the account number. If the delay time exceeds then go back to step 5.
8. User has to enter the acc.no. using slide switches and use the pushbutton (pb1) to accept the data entered.
9. Check if the account number is correct.
a. If yes, then prompt the user to enter the passcode by displaying the word PASSCO.
b. If no, then display error message for 2sec and go back to step 6.
10. Give a delay time of 1 min for the user to enter the passcode. If the delay time exceeds then go back to step 5.
11. Check if the Pass code is correct.
a. If yes, then prompt the user to select the option to deposit or withdrawal by using a slide switch.
i. Switch value 0 Withdrawal
ii. Switch value 1 - Deposit b. If no, then allow the user to enter the passcode one more time if it is still incorrect then display error message for 2sec and go back to step 5
12. If withdrawal is selected prompt the user to enter an amount greater than zero and less than the max limit that can be withdrawn.
13. Check if the amount entered is available in the user account.
a. If yes, then display the remaining amount along with the User name
(for. Ex: D. 09) where D Username and 09 remaining amount in the account after withdrawal.
b. If no, then display the error message for 2 sec and display the amount available in the account as explained in previous step (13a).
14. If deposit is selected prompt the user to enter the amount greater than zero to be deposited.
15. Display the amount available in the account after the deposit along with the username and go back to step 5.
16. Use pushbutton (pb2) as asynchronous reset to go back to step 5.


Start Display Hello Prompt the user to enter the Account Number Prompt the user to enter Pass code No Max of two times Check if Passcode correct? Display error message Greater than 2 Yes Deposit Select deposit or withdrawal Withdrawal Prompt the user to enter the amount No Display error message Check if amt is >0 && Emax limit? Yes Prompt the user to enter the amount Check if the amount is available in the account for withdrawal Display error message Display the amount in the account along with the user name Yes Display the amount in the account along with the user name Figure 1: Flow Chart for ATM Machine Start Display Hello Prompt the user to enter the Account Number Prompt the user to enter Pass code No Max of two times Check if Passcode correct? Display error message Greater than 2 Yes Deposit Select deposit or withdrawal Withdrawal Prompt the user to enter the amount No Display error message Check if amt is >0 && Emax limit? Yes Prompt the user to enter the amount Check if the amount is available in the account for withdrawal Display error message Display the amount in the account along with the user name Yes Display the amount in the account along with the user name Figure 1: Flow Chart for ATM Machine
Step by Step Solution
There are 3 Steps involved in it
Get step-by-step solutions from verified subject matter experts
