Question: what are the technical issues with this flowchart and what could better represent or model the process described? new pictures are included Warehouse Inventory Control
what are the technical issues with this flowchart and what could better represent or model the process described?


new pictures are included
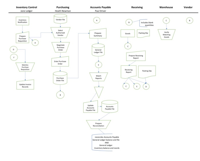
Warehouse Inventory Control Jane Ledger Vendor Purchasing Heath Newman Receiving Accounts Payable Paul Driver Inventory Notification Vendor File includes blank quantities Select Authorized Vendor Prepare Summary Goods Packing Slip Matching Goods Prepare Purchase Requisition Negotiate Purchase Order General Ledger Prepare Receiving Report Enter Purchase Order Matches Purchase Receiving Report Packing Sie Purchase Order File Match Reports Update Invoice Records Accounts Update Accounts Payable File Prepare Reconciliation reconciles Accounts Payable General Ledger balance and file AND General Ledger Inventory balance and reords Operations section including Receiving, Warehouse, and Purchasing. There are also several departments in the Controller section including Inventory Control, Accounts Payable, and the Financial Accounting Module of the ERP system. These departments are the "functional areas" referred to on page 32 of your text in the Internal Control Flowchart definition. In your Excel spreadsheet, use a separate column for each functional area. Place a column heading in Row 1 to identify each functional area. PROCESS DESCRIPTION: Purchasing Jane Ledger in Inventory Control receives an automatic notification from the Inventory module of the ERP when inventory approaches the reorder point. Ms. Ledger prepares a purchase requisition and sends it to Heath Newman in Purchasing and Paul Driver in Accounts Payable. Mr. Newman selects an authorized vendor from the vendor file, negotiates a purchase order, and enters the PO to the electronic purchase order file. He then sends the purchase order to the Vendor, the Receiving department and Accounts Payable. The Receiving department's copy has blank quantities. Accounts Payable prepares a summary of all purchase orders issued that day and forwards it for posting of the total to the electronic) General Ledger file. Goods arrive at Receiving with a packing slip. Receiving prepares a receiving report and forwards one copy with the goods to the Warehouse. Warehouse verifies that goods received match those listed on the receiving report. Receiving sends another copy of the receiving report and the packing slip to Inventory Control for matching with the purchase requisition. Ms. Ledger updates inventory records. Finally, Receiving sends the third copy of the receiving report to Accounts Payable. Accounts Payable matches the purchase order, the purchase requisition, and the receiving report and files them (hard copy). [Later, these documents will be matched with the vendor invoice before payment. Cash Disbursements is a separate flowchart so this doesn't need to be included in the Purchases flowchart.] The (electronic) AP file is updated to record the liability. The General Ledger AP balance and the AP file are reconciled. The General Ledger Inventory balance and the evente Recelving Warehouse Vendor Inventory Control Jane Ledger Purchasing Heath Newman Accounts Payable Paul Driver Vendor File Inventory Notification Indudes bank quantities Select Authorized Vendor Goods Packing Sllo Prepare Summary Verily Matching Goods Prepare Purchase Requisition Negotiate Purchase Order General Le per File Prepare Receiving Report Enter Purchase Order Matches Purchase Regulation Receiving Report Packing Slip March Reports Purchase Order File Update Invoice Records D Update ACCOUNT Payable File Prepare Rece Report Enter Purchase Order Matches Purchase Receiving Report Packing Slip Match Reports Purchase Order Fle Update Invoice Records Update Accounts Payable Fille Accounts Pavable File Prepare Reconciliation reconciles Accounts Payable General Ledger balance and file AND General Ledger Inventory balance and reords
Step by Step Solution
There are 3 Steps involved in it
1 Expert Approved Answer
Step: 1 Unlock
Question Has Been Solved by an Expert!
Get step-by-step solutions from verified subject matter experts
Step: 2 Unlock
Step: 3 Unlock
