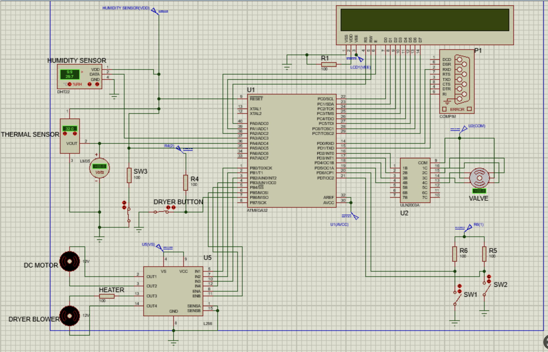
Question: Write and run a C program for an ATmega 3 2 to continuously rotate the DC motor clockwise for two seconds then counterclockwise for 2
Write and run a C program for an ATmega to continuously rotate the DC motor clockwise for two seconds then counterclockwise for seconds.
Repeat this cycle four times.
Display washing operation clockwise or washing operation counterclockwise on an LCD
After making sure that works, connect two switches to one of the ports and write and run the following program:
Use the SW and SW to choose the speed of rotation, as shown in the following table.
SW SW Duty Cycle
clockwise
counterclockwise
clockwise
clockwise
Please provide a detailed code.
Step by Step Solution
There are 3 Steps involved in it
1 Expert Approved Answer
Step: 1 Unlock
Question Has Been Solved by an Expert!
Get step-by-step solutions from verified subject matter experts
Step: 2 Unlock
Step: 3 Unlock
