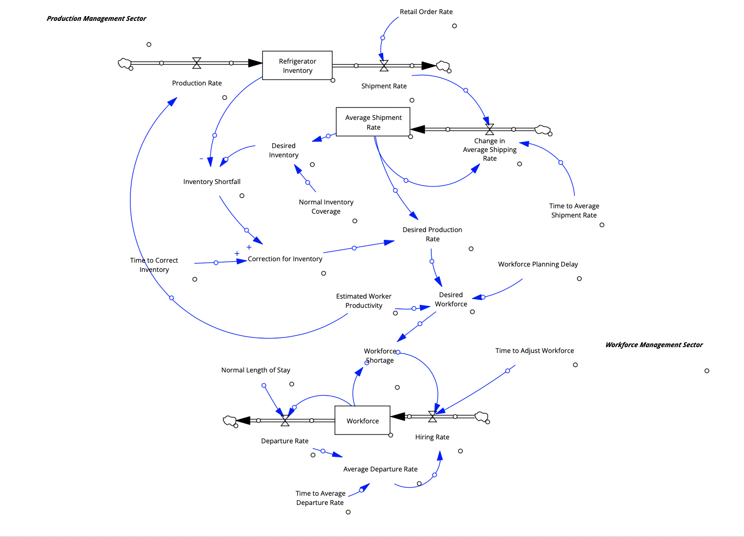
Question: In your completed Production Control Model, Add + / - signs on all the arrows Find the loop ( s ) responsible for the oscillatory
In your completed Production Control Model,
Add signs on all the arrows
Find the loops responsible for the oscillatory behaviors in the system.
Mark the loops by changing the color of the arrow ex green, red, etc. and label the loops with BR signs with the same colored font.
If you have more than one loop, make sure the loops are marked with different colors.
Step by Step Solution
There are 3 Steps involved in it
1 Expert Approved Answer
Step: 1 Unlock
Question Has Been Solved by an Expert!
Get step-by-step solutions from verified subject matter experts
Step: 2 Unlock
Step: 3 Unlock
