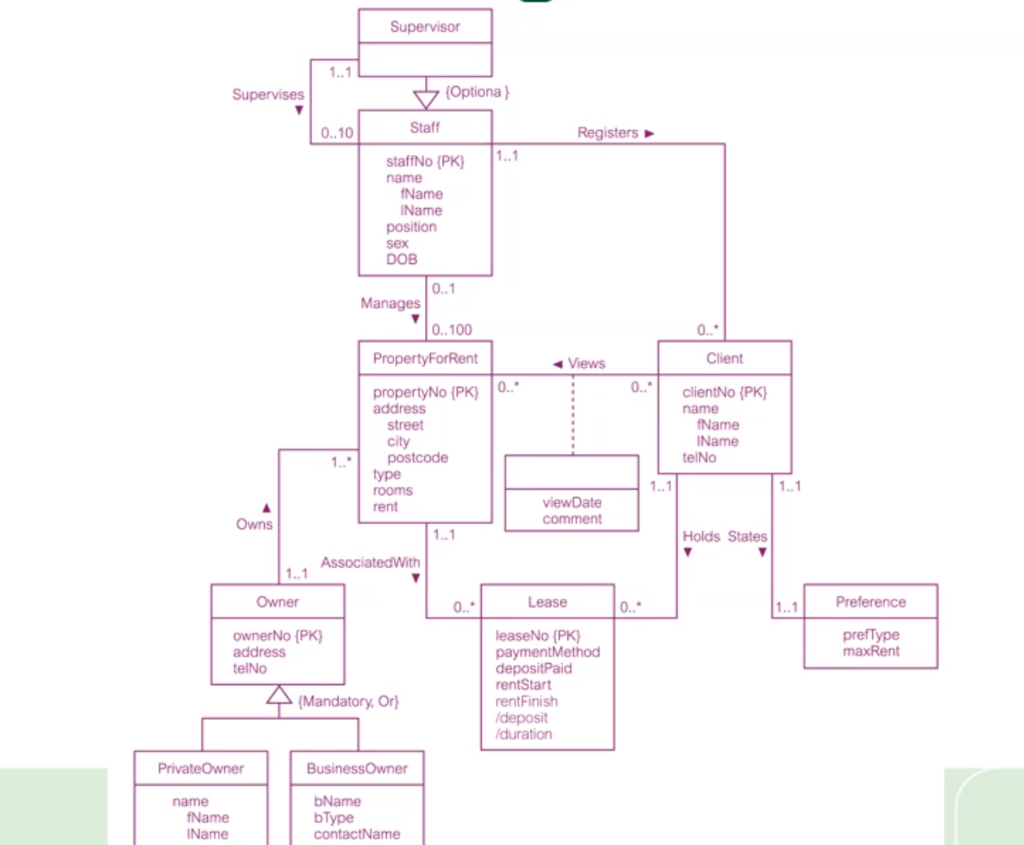
Question: List the all statement Supervisor 1..1 Supervises (Optiona} 0..10 Staff Registers 1..1 staffNo (PK) name Name IName position sex DOB 0... Views Client 0.. 0..1
List the all statement
Step by Step Solution
There are 3 Steps involved in it
1 Expert Approved Answer
Step: 1 Unlock
Question Has Been Solved by an Expert!
Get step-by-step solutions from verified subject matter experts
Step: 2 Unlock
Step: 3 Unlock
