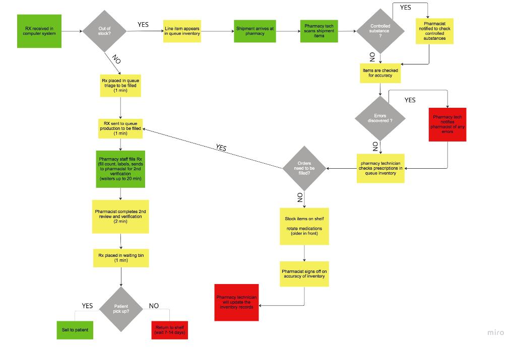
Question: Pharmacy inventory value stream map: What changes can be made to this current value stream map to improve/create a future value stream map
Pharmacy inventory value stream map: What changes can be made to this current value stream map to improve/create a future value stream map
Step by Step Solution
There are 3 Steps involved in it
Get step-by-step solutions from verified subject matter experts
