Question: System Analysis and Design: Data Flow Diagram: Student Information System Explain level 1 Data flow Diagram showing details of the diagram defining the relationship between
System Analysis and Design:
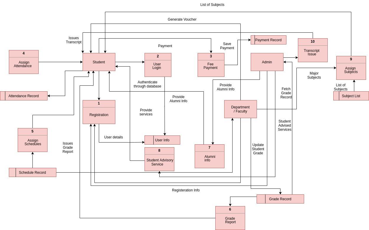
Data Flow Diagram: Student Information System
Explain level 1 Data flow Diagram showing details of the diagram defining the relationship between each entities of the following system:

List of Subjects
Step by Step Solution
There are 3 Steps involved in it
Get step-by-step solutions from verified subject matter experts
