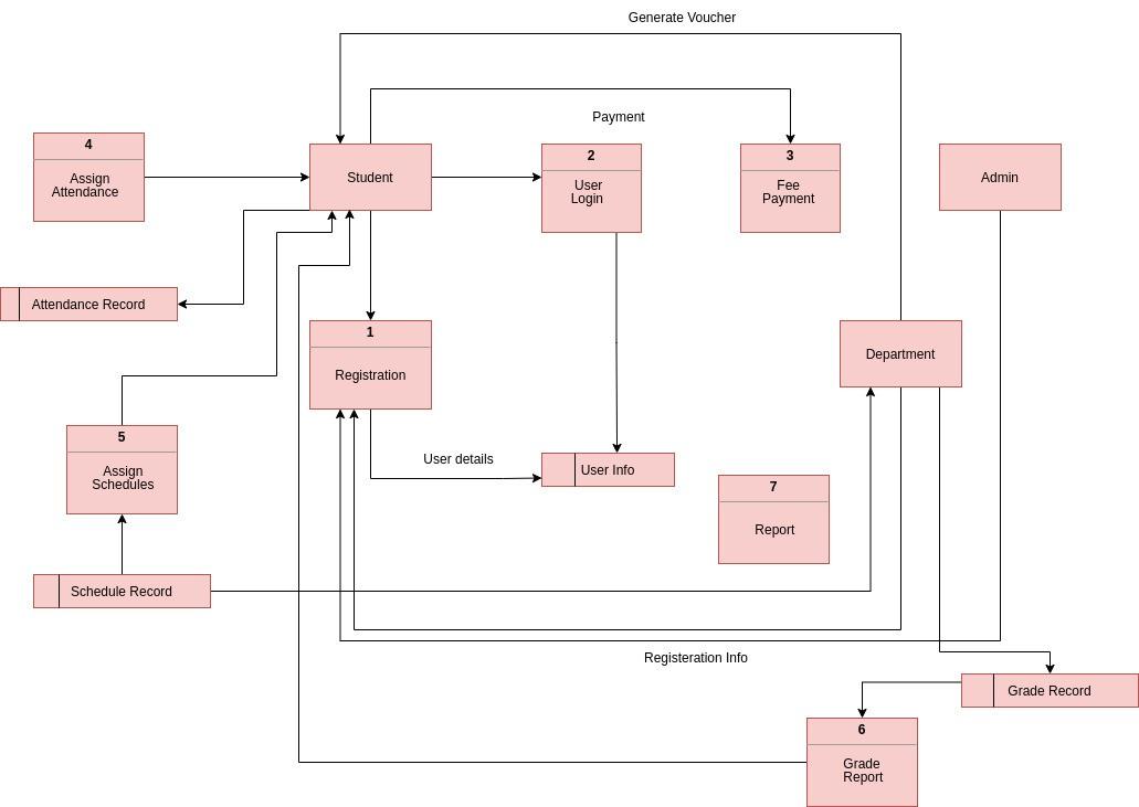
Question: System Analysis and Design: Data Flow Diagram: Student Information System Explain level 0 Data flow Diagram showing details of each diagram defining the relationship between
System Analysis and Design:
Data Flow Diagram: Student Information System
Explain level 0 Data flow Diagram showing details of each diagram defining the relationship between each entity of the following system:

Generate Voucher
Step by Step Solution
There are 3 Steps involved in it
Get step-by-step solutions from verified subject matter experts
