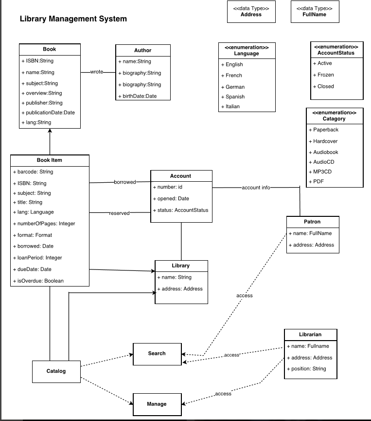
Question: Write a Java Program for the UML below. Need a full operational program perferly that can run in Eclipse. > Address FullName Library Management System
Write a Java Program for the UML below. Need a full operational program perferly that can run in Eclipse.

> Address FullName Library Management System
Step by Step Solution
There are 3 Steps involved in it
Get step-by-step solutions from verified subject matter experts
