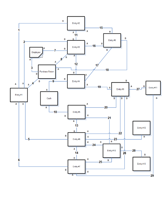
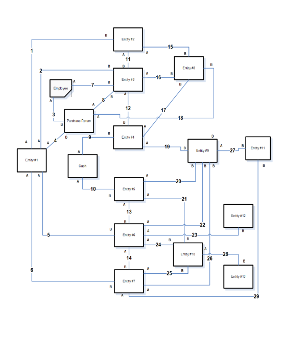
Question: Entity #2 15 11 Entity #8 2 Entity #3 16 Employee A 12 17 18 Purchase Relum Entity #4 19 27 Entity #11 Emily #1


Entity #2 15 11 Entity #8 2 Entity #3 16 Employee A 12 17 18 Purchase Relum Entity #4 19 27 Entity #11 Emily #1 Cash B B B B 20 21 13 Entity # 12 22 B Entity #i -23 8 B -24 Emity # 10 28 14 26 25 B Entity # 13 29
Step by Step Solution
There are 3 Steps involved in it
Get step-by-step solutions from verified subject matter experts
