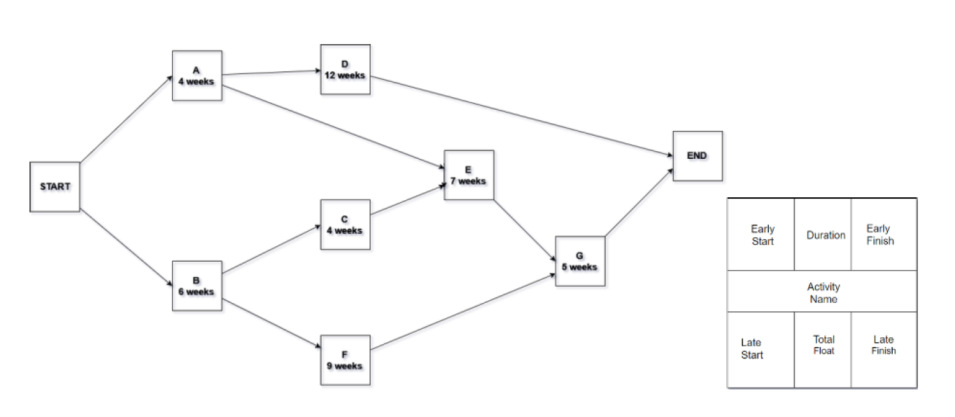
Question: Based on the below network diagram, identify the total paths, critical path, and float for each path. Calculate Early Start, Early Finish, Late Start, and
Based on the below network diagram, identify the total paths, critical path, and float for each path. Calculate Early Start, Early Finish, Late Start, and Late Finish.
Step by Step Solution
There are 3 Steps involved in it
Get step-by-step solutions from verified subject matter experts
