General Management Questions and Answers February 18, 2013

Expert-verified solutions to help you succeed

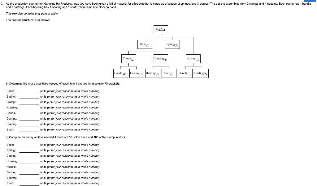
Showing 100 - 200 of 1503
  • 2 / 16